Electric Motor Wiring Schematic

Electric Motor Wiring Schematic. Before you begin any wiring, turn off the power to the electric motor. They’re like a map for building or.

Electric Motor Wiring Diagram 110 to 220 Free Wiring Diagram
Electric Motor Wiring Diagram 110 to 220 Free Wiring Diagram from ricardolevinsmorales.com

The first step is to make sure the power to the motor is turned off. Connect the wiring to the motor terminals. Web ac80, ac90, ac100 single phase motors;

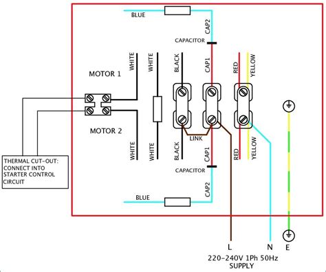
It Shows Each Component Of The System, Such As The Motor,.


This will help ensure your safety while you're rewiring the motor. Web an electrical schematic is a diagram that shows how all of the wires and components in an electronic circuit are connected. They’re like a map for building or.

These Tips Can Be Used On Most Ele.


Web some electric motors require a special type of adapter to be connected to the power supply. Web a wiring diagram is a visual representation of the electrical connections in an electric motor. Web always use wiring diagram supplied on motor nameplate.

Ac65, Ac80, Ac90, Ac100 Three Phase.


Web open the motor cover to access motor terminals. Before you begin any wiring, turn off the power to the electric motor. Web we will learn every single type of single phase motor schematic because single phase motors may have different schematic, connection, and purpose.

Web To Get Your 115/230 Volt Electric Motor Up And Running, Follow This Simple Wiring Diagram.


Strip the power wire ends and crimp on terminals. The first step is to make sure the power to the motor is turned off. Connect the wiring to the motor terminals.

Web Single Phase Terminal Markings Identified By Color:


Nets with the same name are assumed to be. Web in this video, jamie shows you how to read a wiring diagram and the basics of hooking up an electric air compressor motor. Web ac80, ac90, ac100 single phase motors;