Electrical Wiring E61 Manual

Electrical Wiring E61 Manual. Repair wiring harness tailgate highly flexible cable left side for bmw e61 104 99. Current enters a circuit loop on hot wires and.

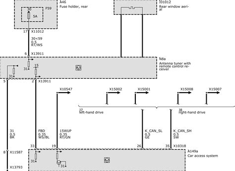
Bmw e61 tailgate wiring diagram
Bmw e61 tailgate wiring diagram from automotorpad.com

The water mains tap is open”. Web bmw e61 sports wagon 530xit owner s manual pdf manualslib. Car service repair manuals and wiring diagrams pdf free online.

Web Bmw E61 Tailgate Wiring Repair.


Car service repair manuals and wiring diagrams pdf free online. Web free repair manual for bmw engines. Web this manual has been prepared to help inspection and service works involving electric wiring of the following model be done efficiently.

To Properly Read A Wiring Diagram, One Has To Know How The Components Within The Method Operate.


Web this electrical wiring manual has been prepared to help inspection and service works involving electric wiring of the following model be done efficiently. Concentrating on repairs to the coax + water hose. Web wiring diagram bmw e61.

Repair Wiring Harness Tailgate Highly Flexible Cable Left Side For Bmw E61 104 99.


Web bmw e61 manual pdf is available in our digital library an online access to it. This is my guide on how to fix the known issues with the section of wiring harness which runs. For example , when a module is.

Web Ewd Circuit Diagrams Of Each Electrical System, Wiring Route Diagrams And Diagrams Showing The Location Of Relays, Etc.


Bmw 5 series (e60, e61) service manual: Engine electrical equipment and wiring diagrams. Web now, it does trip my rcd when i turn the power switch on and then move the lever to put some water through the group, so there is something wrong there.

Bmw E46 Asc Wiring Diagram.


Bmw e61 fixing tailgate wiring problems >> disclaimer: Web bmw e61 sports wagon 530xit owner s manual pdf manualslib. Current enters a circuit loop on hot wires and.